配怀舍问题母猪通常是由于营养、疾病、环境、配种管理等各种因素影响,导致母猪出现乏情(不发情)、返情、流产、空怀、流脓等各种繁殖问题,使得母猪利用率降低,非生产天数增加,从而严重影响了猪场的生产成绩与经济效益。了解和掌握造成母猪繁殖问题的原因及处理办法,并采取正确的措施进行处理,可以提高母猪配种效率和降低非生产天数。
母猪常见的繁殖问题:
配怀舍母猪繁殖问题包括:乏情(不发情)、返情、流产、空怀、妊娠检查阴性、阴户流脓等情况。出现任意种情况都会增加母猪的非生产天数,降低母猪的年产胎数。在日常生产管理中,返情、空怀及乏情是发生比例最高的繁殖问题。

造成母猪繁殖问题的因素:
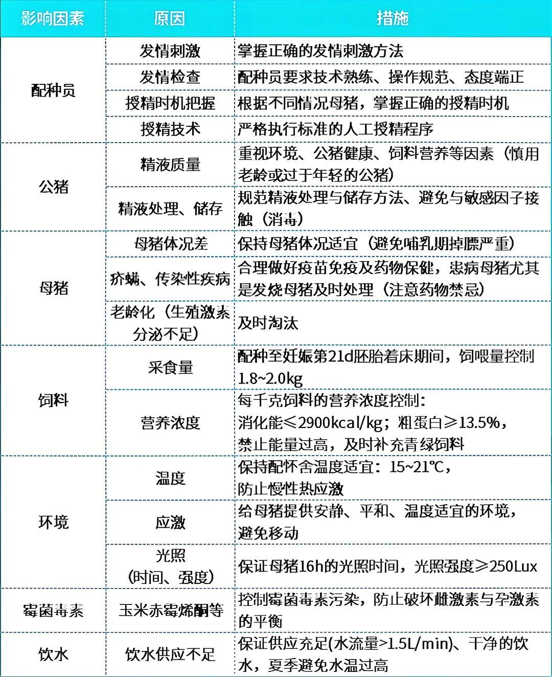
配怀舍母猪繁殖问题通常是由于营养、疾病、环境、配种操作等各种原因导致,其中配种员的各项操作是否正确和规范是重中之重。
母猪常见的繁殖问题:
配怀舍母猪繁殖问题包括:乏情(不发情)、返情、流产、空怀、妊娠检查阴性、阴户流脓等情况。出现任意种情况都会增加母猪的非生产天数,降低母猪的年产胎数。在日常生产管理中,返情、空怀及乏情是发生比例最高的繁殖问题。

造成母猪繁殖问题的因素:
配怀舍母猪繁殖问题通常是由于营养、疾病、环境、配种操作等各种原因导致,其中配种员的各项操作是否正确和规范是重中之重。
造成母猪繁殖问题的因素

